en:hems_v1_2_0:wiring
HEMS v1.2.x wiring
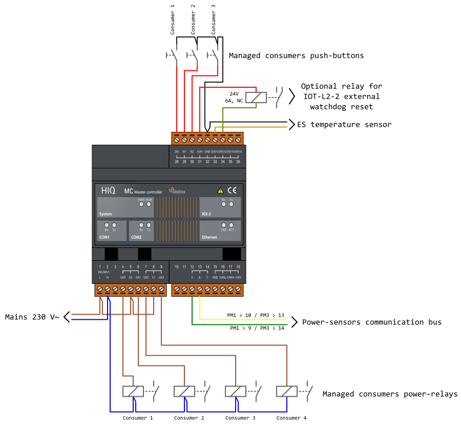
| MC-230 |
|---|
| Wiring of default configuration. NOTE: several different configurations can be configured with HEMS Configurator. |
|
| Default connection via LTE 4G modem: |
| NOTE: All connected devices will have internet access via LTE modem which can result in high costs on your LTE account. |
|
| Optional LTE 4G modem connection: |
|
| NOTE: Specific network requirements, i.e. static IP address can be configured on the cloud service. Please contact support. |
en/hems_v1_2_0/wiring.txt · Last modified: by saso_santelj














